ГлавнаяСведения об образовательной организацииСтруктура и органы управления образовательной организацией

Структура и органы управления образовательной организацией

Сведения о структурных подразделениях (органах управления)

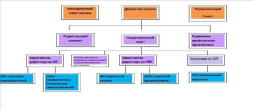
    Управление МКОУ "Марфинская СОШ имени Героя Советского Союза М.Д.Колосова" осуществляется в соответствии с Федеральным законом от 29.12.2012 № 273-ФЗ "Об образовании в Российской Федерации", Уставом, лицензией №1197 - Б/С выданной 02.03.2015 г., выпиской из государственной информационной системы «Реестр организаций, осуществляющих образовательную деятельность по имеющим государственную аккредитацию образовательным программам» (по состоянию на 14:10 «04» сентября 2024 г.) 1. Регистрационный номер государственной аккредитации: № А007-01261-30/01134938 (дата предоставления государственной аккредитации: 23.12.2022 г.) локальными актами. Отличительной чертой системы управления является ее государственно-общественный характер , призванный придать системе управления школой демократический характер, что способствует: дальнейшему развитию форм общественного управления дополнительному привлечению внебюджетных финансовых ресурсов осуществлением общественного контроля над образовательным процессом и использованием финансовых ресурсов Непосредственное руководство учреждением осуществляется директором. Директор назначается на должность и освобождается от должности распорядительным документом администрации МО "Володарский район" (главы администрации Володарского района) в порядке , установленном Уставом МО "Володарский район" Директор подотчетен Учредителю. Формами самоуправления Учреждения являются : общее собрание трудового коллектива, Педагогический Совет, Управляющий Совет, общешкольный родительский комитет, Совет старшеклассников. Подробнее с порядком управления можно ознакомиться в Уставе МБОУ "Марфинская СОШ имени Героя Советского Союза М.Д.Колосова"

     

     

     

     

     


    Директор, председатель педагогического совета
    Методический совет школы
    Управляющий совет школы
    Родительский комитет
    Первичная профсоюзная организация
    Заведующий хозяйством
    Дополнительное образование

Схемы структурных подразделений (органов управления)
Структура внутришкольного управления

Структура внутришкольного управления


Представительства

Организация не имеет представительств



Филиалы

Организация не имеет филиалов